Select your region & language

Power SemiconductorFlexiCP™
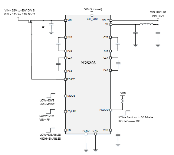
PE25208

High Voltage Divide by 2/3 Charge Pump, Capacitor Divider

  • In Production
  • Recommended
  • New
Read more
  • RoHS Directive compliant product
Read more

Product Detail

The PE25208 is an ultra-high efficiency charge pump capacitor divider IC that is configurable to divide down an input voltage by two or three and delivers up to 8A with peak efficiency up to 98.2%. The PE25208 can also be used in parallel to increase output power to support 240W 48V USB-PD EPR application.
The PE25208 supports an input voltage range of 18V to 45V in divide-by-2 mode and 18V to 60V in divide-by-3 mode. The PE25208 is primarily used as a front-end converter to convert the USB PD EPR input to a lower voltage for downstream charger circuit with improved overall system efficiency.

Io [A] 6 8
Divider Ratio 2 3
Vin [V] 18-45 18-60
Vo [V] Vin/2 Vin/3
Peak Efficiency [%] 98.2% 97.8%
Package WLCSP
Feature Enable, Power Good, Adjustable Switching Frequency, Low Power Mode, Over Current Protection, Over Temperature Protection, UVLO
Product Family FlexiCP™
Image of PE25208

Technical Reference

You can view technical documents about Power Semiconductor.
Click the download button to view or download the file.
*The information in the datasheets may be modified without notice or may become unavailable.

Datasheet
This provides the features, specifications, and measurement directions.
Evaluation Kit (EVK) User's Manual
This provides how to use the evaluation board.

Datasheet (PDF: 1.1 MB)

Evaluation Kit (EVK) User's Manual (PDF: 12.4 MB)

Explanation of Product Characteristic Icons

RoHS Directive compliant productrohs

This product contain no restricted substances specified by RoHS Directive with more than maximum concentration value by weight in homogeneous material, except for cases falling under RoHS exemptions.

Restricted substances Maximum concentration value
Lead 0.1%
Mercury 0.1%
Cadmium 0.01%
Hexavalent chromium 0.1%
Polybrominated biphenyls (PBB) 0.1%
Polybrominated diphenyl ethers (PBDE) 0.1%
Bis (2-ethylhexyl) phthalate (DEHP) 0.1%
Butyl benzyl phthalate (BBP) 0.1%
Dibutyl phthalate (DBP) 0.1%
Diisobutyl phthalate (DIBP) 0.1%
REACH Regulation  compliant productREACH

The Product complies to provisions of REGULATION (EC) No 1907/2006(Reach)

Restriction of the substances contained in the article under Reach:
REACH regulation impose restrictions of product applications and substance ban on the basis of Article 67.1.
The inclusion of a Substance of Very High Concern (SVHC) in the Candidate List creates the duty to communicate information on substances in articles to allow safe use of the article, which is applicable to suppliers in Europe (Reach Article 33). It does not impose any restrictions on the use of the products, nor is it a substance ban. Please check "Murata products containing SVHC and Information on safe use"
AEC-Q200AEC-Q200
AEC-Q200 compliant product