Select your region & language

Piezoelectric Film Sensor (Picoleaf™)Where to Buy / Distributor Inventory

Picoleaf installation process

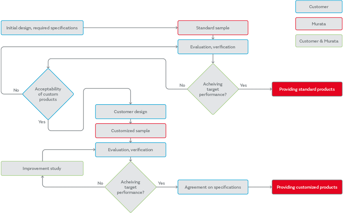
We can provide standard samples even if you have not finalized your design and requirement specifications.

Picoleaf installation step flow

Standard product

Picoleaf standard product image
Item Specification
Size 3×17mm
Thickness 0.25mm (adhesive 0.1mm)
Asembly method Adhesive
Sensitivity 1µm
Detection data Deformation speed
I/F 4-pin ZIF connection
Circuit information
Supply voltage Vdd=Typ: 3.3V
Current consumption <10µA
Response time <10mSec

Availability

Picoleaf is currently available in the following configurations, as an evaluation sample kit.
Feel free to contact us if interested in mass production. We can suggest the optimal specifications for your application.

Swipe left or right to change screens View in landscape mode.
Lineup External appearance image Evaluation method
Sensor element only (with wiring)
If you already own the evaluation environment, the sensor is avaliable to purchase individually.
Sensor element (with wiring) + AFE board
The sensor + AFE board enable users to evaluate output signals with an oscilloscope.
Sensor element (with wiring) + AFE board + Micon board
If you want to evaluate output signals using a PC, you can do so by utilizing the sample with the microcontroller board and the recommended serial oscilloscope evaluation software.

Evaluation board

We offer evaluation boards equipped with the Renesas Electronics-made programmable mixed-signal IC: GreenPAK™.
It is possible to change the settings of the output signal amplification rate and the on/off judgement threshold. Users can simultaneously evaluate multiple applications and affication locations by individually processing the signals of up to four channels, which improves evaluation speed and efficiency.

Key features

  • Users can easily change the output signal amplification rate, change the on/off judgement threshold, set filters, and more
  • Possible to control and monitor the signals of up to four channels
  • GUI which allows you to intuitively see the various settings and output status
  • Possible to output data in the CSV format
Main image of evaluation board

Renesas Electronics-made programmable mixed-signal IC: GreenPAK™

GreenPAK™ is an ultra-small and ultra-short TAT custom mixed signal IC. It is a device that allows the integration of discrete components and the manufacturing of customized specifications.

Main image of GreenPAK

Evaluation board GUI image

(1) It is possible to vary the signal output amplification rate of each channel

(2) It is also possible to easily change the threshold of the on/off judgment

(3) It is possible to simultaneously display the signals of up to four channels

GUI software and document downloads
You can download the GUI software and manual from the following links.
Main image of Evaluation board GUI

Evaluation board specifications

Evaluation board name EVK-v2 (Part number: KT-DKPS017)
Renesas IC part number GreenPAK SLG47004V (Subject to change without notice)
GUI Dedicated GUI available
Number of channels which can be evaluated simultaneously 4ch
Interface TYPE-C
Noise filter Available

Request Samples/Request quote

For sample requests and quote request, please click the "Inquiries" button.