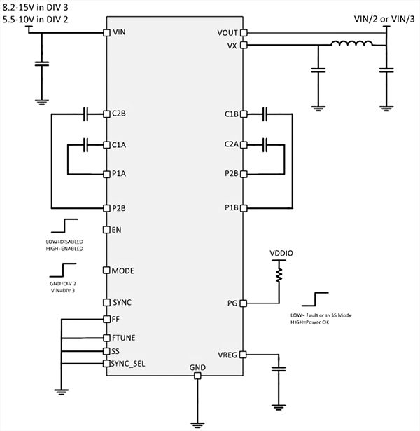
PE25200 is user selectable divide-by-2 or 3 charge pump capacitor divider IC with integrated FETs.
Capable of delivering up to 45 watts of power with peak efficiency of 97%.
Choice of divider ratio between 2 and 3 enables to convert 2-cell or 3-cell lithium platforms into 1-cell platform in mobile computing application.
PE25200 devices can also take up a front-end DC-DC converter as part of 12Vin point-of-load designs in datacenter, networking and optical equipment powering FPGA, DDR memory and ASICs.