At Murata, we have prepared an evaluation board to enable you to easily begin evaluating our pyroelectric infrared sensors.
It can be used for security device support and human presence detection applications.
Four corner holes for mounting
The holes around the sensor are for mounting lenses other than the IML-0685/0688 and are not used with this kit (IMX-070)
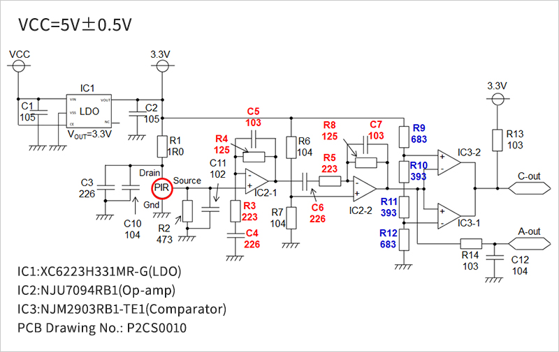
This circuit design example assembles a two-stage amplifier circuit.
Because the majority of human movement speeds are included within the range of 0.7 to 10 Hz, we are using an amplifier circuit with a gain in that frequency band.
*To change the amplifier frequency response, change the value of the components indicated with red characters in the circuit diagram (R3, R4, R5, R8, C4, C5, C6, C7).
The circuit example is set to the values above.
When the threshold value set by the analog waveform (yellow/AOUT) is exceeded, the digital waveform (green/COUT) turns on.
*To adjust the threshold value level, change the value of the components displayed in blue characters in the circuit diagram (R9, R10, R11, R12).